点击:[]
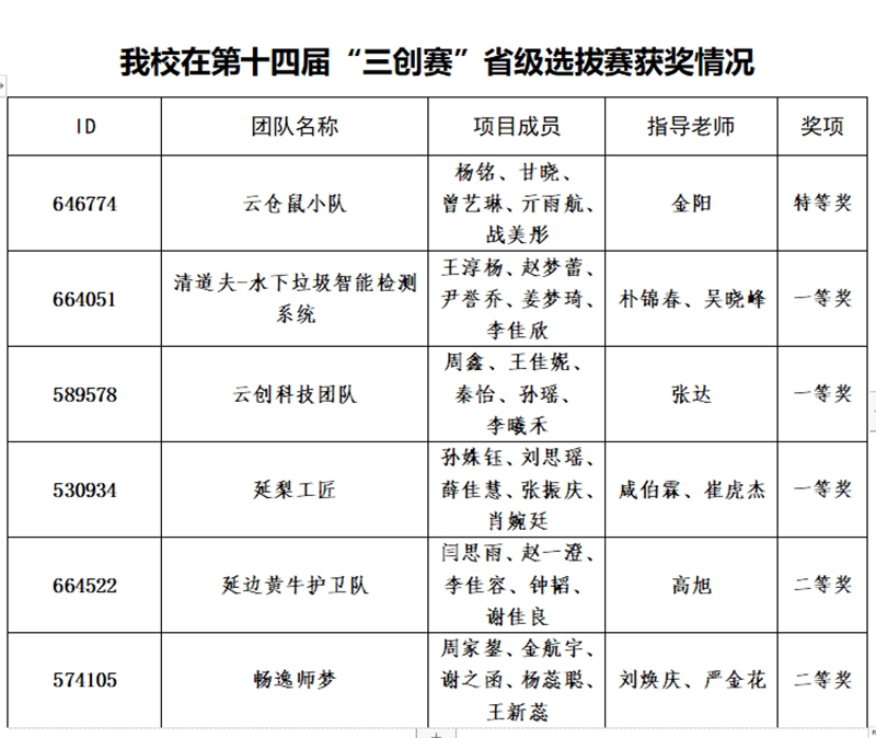
(教务处供稿)5月25日至26日,由全国电子商务产教融合创新联盟主办、吉林省教育厅指导、吉林农业科技学院承办的第十四届全国大学生电子商务“创新、创意及创业”挑战赛吉林省选拔赛在吉林农业科技学院举办。吉林省30所高校、289支队伍报名参赛,经过激烈角逐,金沙官网参赛团队荣获特等奖1项、一等奖3项、二等奖2项,学校荣获优秀组织奖。
全国大学生电子商务“创新、创意及创业”挑战赛的举办是培养创新人才、促进科技成果转化的有效途径,也是推动社会经济发展、优化创新环境的重要手段。通过此次比赛,金沙官网学子不仅展现了卓越的创新能力和团队协作精神,还获得了宝贵的实践经验。学校将以此为契机,加大对创新人才培养的投入和支持力度,不断完善创新教育体系,为培养更多适应时代需求的优秀人才而努力。
一审:高子愉 二审:杜有 三审:陈艳玲

颁奖现场

获奖团队合影

获奖名单

获奖名单
重磅纪录片《领航新征程》
js6668金沙登录入口师生在吉林新闻联播等媒体平台发出“延大声音”
2024年吉林省青少年高校科学营js6668金沙登录入口分营顺利闭营
通化人大代表企业家联谊会一行来访js6668金沙登录入口
js6668金沙登录入口副校长张学武带队开展暑假前实验室安全检查工作
中国社会科学院民族学与人类学研究所所长王延中教授一行到js6668金沙登录入口马克思主义学院调研座谈
js6668金沙登录入口举办吉林省新文科(经管类)“长白山大讲堂”
js6668金沙登录入口举办第三届辅导员素质能力大赛