点击:[]
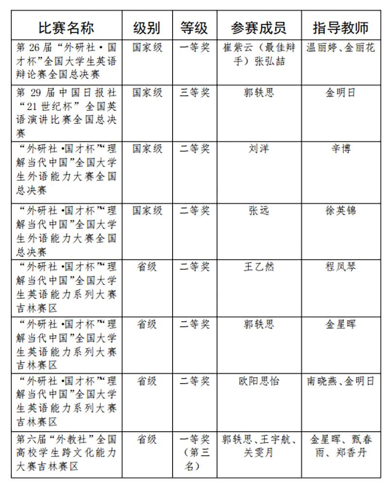
(教务处供稿)日前,外语类学科竞赛陆续公布成绩,金沙官网在第26届“外研社·国才杯”全国大学生英语辩论赛、第29届中国日报社“21世纪杯”全国英语演讲比赛、“外研社·国才杯”“理解当代中国”全国大学生外语能力大赛、第6届“外教社杯”全国高校学生跨文化能力大赛等比赛中连获佳绩。
在第26届“外研社·国才杯”全国大学生英语辩论赛全国总决赛中,英语专业两名同学获得国赛一等奖,全国排位第9名,取得了历史最好成绩;1名同学获得最佳辩手。
在第29届中国日报社“21世纪杯”全国英语演讲比赛全国总决赛中,英语专业1名同学荣获全国总决赛三等奖。
在“外研社·国才杯”“理解当代中国”全国大学生外语能力大赛全国总决赛中,朝鲜语专业1名同学和日语专业1名同学分别获得韩国语组、日语组银奖各1项。在“外研社·国才杯”“理解当代中国”全国大学生英语能力系列大赛吉林赛区中,朝鲜语专业、英语专业共3名同学分别获得短视频赛项、综合能力赛项和笔译赛项、演讲赛项和口译赛项银奖各1项。
在第6届“外教社杯”全国高校学生跨文化能力大赛吉林赛区比赛中,由英语专业、日语专业、会计学专业3名同学组成的团队获得省赛一等奖(第三名)。
一审:何鑫二审:杜有三审:陈艳玲
获奖师生合影
学生比赛现场
比赛颁奖现场
新年贺词
js6668金沙登录入口召开第十三届党委第一轮巡察工作书记专题会议
js6668金沙登录入口召开十三届党委巡察工作领导小组第四次全体会议
js6668金沙登录入口主办图们江区域发展战略学术研讨会
js6668金沙登录入口党委书记冯涛慰问专家学者
js6668金沙登录入口在2024年吉林省大学生职业规划大赛中喜获佳绩
吉林省“长白山”地区特色资源产品生境保护与可持续发展案例项目启动会在js6668金沙登录入口召开
js6668金沙登录入口“吉林省下一代爱国主义教育实践基地”揭牌